Instance Verification Kit (IVK)
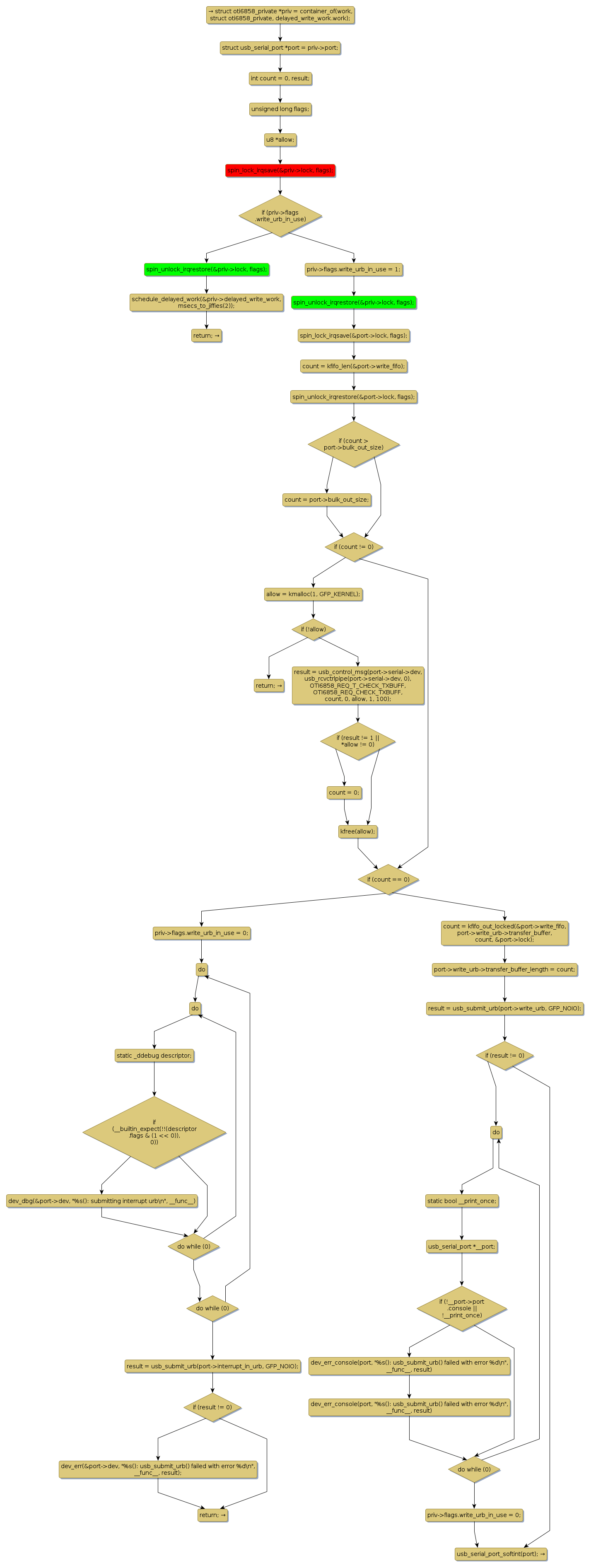
spin lock @ [8741+38+/linux-3.19-rc1/drivers/usb/serial/oti6858.c]
Instance Signature: lock
|
The Matching Pair Graph:
|
|
Function Name
|
Control Flow Graph (CFG)
|
Events Flow Graph (EFG)
|
Source Correspondence
|
|
send_data
|
|
|
[8495+9+/linux-3.19-rc1/drivers/usb/serial/oti6858.c]
|